整治违规违法破坏耕地等行为!勉县率先打出"第一枪″!
耕地是咱老百姓的饭碗田,砂石是守护生态的硬资源,近年来,偏偏有人为了赚快钱,在耕地上偷挖盗采、乱堆砂石,把好好的田地刨得坑坑洼洼,让庄稼没法种、水土留不住,实在令人心疼。
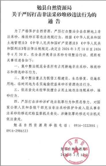
为了护住咱的田、守好咱的家,勉县自然资源局从2026年3月10日到6月30日,在全县开展专项整治,铁腕打击非法采砂、堆砂等违规违法行为,这可不是喊口号,是拿着法律武器来真管、真查!2026年在全市率先打出守护耕地‘第一枪”。
这次整治,盯着的都是老百姓最闹心的事儿:不光管那些明着在耕地上采砂、堆砂、筛砂的,更要揪那些钻空子的——打着工程建设、生态修复、设施农业、临时用地的幌子,背地里干着乱堆乱放占用耕地,甚至在耕地采砂等违规、违法的事。只要是没经过审批、擅自占着土地采砂堆砂的,一律依法查处,绝不姑息。
更要给大伙提个醒:不光偷挖盗采的要担责,那些给非法采砂当“保护伞”、入股分红的公职人员和干部,也会被移送纪检监察机关或司法机关处理,黑恶势力敢掺和这事,更是要严厉打击到底。《土地管理法》《矿产资源法》《刑法》都在这摆着,谁碰红线谁就得付出代价,别想着侥幸。
咱老百姓也别当旁观者,发现身边有非法采砂、堆砂的事儿,直接打举报电话:0916-3222801、0916-2986523.你的一个电话,就是在护住自家的田、守住家乡的生态。
特别提个醒,打击非法采砂,不是跟谁过不去,是为了让咱的田能种粮、让河水能长清、让子孙后代还能有好环境。这次整治,就是要给那些破坏生态环境的人敲警钟:别打耕地和砂石的主意,勉县的绿水青山,谁也不能糟蹋!
从今天起,咱一起盯、一起管,让违规违法破坏耕地等行为在勉县没处藏、没处躲,把饭碗田和生态家园守好护牢!(张中奇 王卫新)
附:勉县自然资源局通告
